Land.STRAT - Strategie zur Freiraum- und Landschaftsentwicklungsdynamik der Region Köln/Bonn
Die Region Köln/Bonn ist durch dynamisches Wachstum und tiefgreifende Transformationsprozesse geprägt. Frei- und Landschaftsräume stehen u. a. durch steigende Flächeninanspruchnahme, Klimawandel, Energiewende und Naherholungsnutzung in der dicht besiedelten Agglomeration unter enormem Druck. Ökosystem-, Versorgungs- und Erholungsfunktionen müssen auf immer knapper werdenden Flächen abgebildet werden, was Nutzungskonflikte und Belastungen verstärkt.
Um diesen Herausforderungen zu begegnen, wurde die Strategie zur Freiraum- und Landschaftsentwicklungsdynamik der Region Köln/Bonn - Land.STRAT entwickelt. Die Strategie beschreibt die Landschaft als das Grundgerüst der Region, das eine zentrale Rolle für Resilienz, Identität und Lebensqualität einnimmt. Sie dient als Leitfaden und Handlungsrahmen für eine zukunftsfähige regionale Landschaftsentwicklung, die die Interessen von Ökologie, Wirtschaft und Gesellschaft verbindet. Ziel ist es, eine nachhaltige Strategie für den Umgang mit und das Management der dynamischen Veränderungs- und Entwicklungsprozesse der regionalen Landschafts- und Freiräume zu erarbeiten und deren Potenziale zu fördern.

Als konzeptioneller Rahmen und Grundlage für die Landschaftsentwicklung und eine nachhaltige Transformation der Region dienen dabei die bisherigen und bestehenden Konzepte und Strategien des Region Köln/Bonn e.V. Die Land.STRAT gibt darauf aufbauend konzeptionell-strategische Ansätze für den Umgang mit der Entwicklungsdynamik der Landschaften und Freiräume für die gesamte Region sowie für ein nachhaltiges Landschaftsnutzungsmanagement. Dadurch wird eine fundierte Planungsgrundlage für Kommunen, Fachverwaltungen und Dritte geschaffen, um eine nachhaltige und zukunftsfähige Landschaftsentwicklung unter Berücksichtigung regionaler Zielvorgaben zu forcieren.
Die Strategie strukturiert die Landschaftsräume der Region anhand von vier thematischen Layern, die unterschiedliche Funktionsgruppen abbilden. Für jeden Layer werden (teil-)räumliche Ausprägungen, Schwerpunkte, Begabungen und Restriktionen analysiert. Durch die Überlagerung der Layer lassen sich sowohl Nutzungskonflikte als auch Potenziale für die Multicodierung identifizieren. Das resultierende regionale Lagebild wird mit weiteren Raumnutzungsansprüchen abgeglichen, um auf dieser Basis strategische Ansätze zur nachhaltigen Entwicklung und zum Nutzungsmanagement der regionalen Landschaften vor dem Hintergrund der stattfindenden dynamischen Veränderungs- und Transformationsprozesse zu entwickeln.

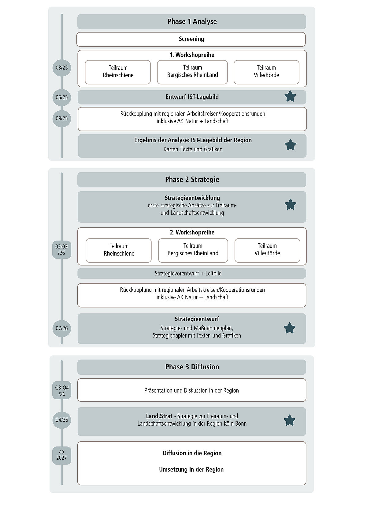
Prozess
Die Strategieentwicklung erfolgt partizipativ durch Workshops und Rückkopplungsforen mit Fachverwaltungen, Planungsbehörden, regionalen Akteuren und Fachexpert*innen. Sie gliedert sich in drei Phasen:
1. Analysephase
In dieser ersten Phase werden die bestehenden Freiraum- und Landschaftsfunktionen untersucht. Dabei werden Eignungen, Begabungen und Restriktionen identifiziert. Datengestützte Analysen und teilräumliche Workshops liefern eine fundierte Grundlage für die weitere Strategieentwicklung. Das zentrale Ergebnis dieser Phase ist ein IST-Lagebild der Region, das die räumlichen Strukturen, Funktionen und Konfliktlinien der Landschaft systematisch erfasst.
2. Strategiephase
Aufbauend auf den Analyseergebnissen werden Leitbilder, Entwicklungsziele und Maßnahmen erarbeitet. Auch hier spielen teilräumliche Workshops eine zentrale Rolle, um räumlich differenzierte Strategien zu entwickeln und lokale Besonderheiten zu berücksichtigen. Dabei werden konkrete Handlungsfelder definiert und räumliche Schwerpunktsetzungen vorgenommen, um einen nachhaltigen Entwicklungsrahmen für die Region zu schaffen.
3. Diffusionsphase
Die Strategie wird kommuniziert, diskutiert und in bestehende Planungs- und Entscheidungsprozesse eingebracht. Ziel ist es, eine breite Anwendung der Strategie sicherzustellen, Pilotprojekte zu initiieren und langfristige Kooperationen zur Umsetzung aufzubauen.
Die Erarbeitung der Land.STRAT erfolgt in enger Rückkopplung mit dem Arbeitskreis Natur & Landschaft, einem Gremium des Region Köln/Bonn e.V. Die Regionalplanungsbehörden Köln und Düsseldorf begleiten den Prozess fachlich.
Werden Sie Teil des Prozesses!
Wir laden alle interessierten Akteur*innen, Fachverwaltungen und Planungsbehörden ein, sich aktiv an diesem zukunftsweisenden Prozess zu beteiligen. Weitere Informationen und detaillierte Ablaufpläne finden Sie in unserem Dossier. Für Fragen und Rückmeldungen nutzen Sie gerne das Kontaktformular oder schicken Sie eine E-Mail an peters[at]region-koeln-bonn.de.
